MA Project / Lunchie
Lunchie is speculative mobile app designed to help busy parents diversify their children’s diets through a community-based meal exchange program. While the project is conceptual, the design process was grounded in real-world constraints.
Children's food choices shape their cultural understanding.
Research shows that early food experiences have a strong influence on how children perceive different cultures and form their worldview. When children try a variety of foods from different cultures, they are more likely to:
➡️ Develop positive attitudes toward other cultures
➡️ Show greater empathy toward people from diverse backgrounds
➡️ Engage less in culturally insensitive behaviors, including bullying
Product Vision
We envision a meal-matching app that brings cultural exchange to the lunch table. Inspired by the swipe-and-match simplicity of dating apps, this tool allows parents to upload home-cooked meals and match them with others in the same class. Teachers manage the exchanges at school, handing out meals and helping facilitate the experience.
Designing the Experience
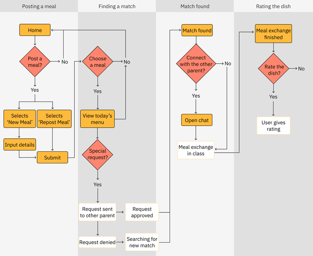
The first question we asked was what will be the sequence of events in this meal exchange? We decided to split them into four: Posting a meal, finding a match, when a match is found, and rating the dish. We therefore divided our main user flow into four parts to clearly define the necessary functionalities and simplify the process of achieving the users’ goal.
Old design
The problems we faced and fixed
In our initial design, the home screen only displayed "Today's Menu." We chose this approach for two reasons:
1. Our concept was inspired by dating apps, where visual matching is key.
2. Our research suggested that people are drawn to food visually: “we eat with our eyes first.”
We wanted the visuals of the meals to be the main attraction, encouraging participation through appealing imagery.
However, once users started engaging with the app, we noticed a problem. After joining the exchange, users needed more than just images. They were looking for clear, practical information about the meal exchange itself — what to do next, how to prepare, and when swaps were happening.
We redesigned the home screen to better support the user journey after joining the exchange. Instead of focusing mainly on “Today’s Menu,” we shifted the layout to prioritize essential information:
Upcoming meal exchange details
Status of their child’s meal
Clear next steps for parents
The visuals of the meals were still included but given less emphasis, making space for the information users actually needed.
New design
Old design
We wanted to encourage parents to add meals and take part in the exchange, so we included an “Add Meal” button in the navigation bar.
However, once the meal exchange began, this button no longer served a purpose. Users had already submitted their meals, and the action wasn’t needed anymore. Keeping it in the main navigation felt unnecessary and cluttered the interface.
To simplify the experience and reduce distractions, we removed the “Add Meal” button from the navigation bar. Instead, we moved the option to the “Exchange” screen, where it was more relevant and context-specific. This change kept the navigation clean and ensured that users only saw actions that were useful at each stage of the process.
New design
Old design
In our original design, users could show their preferences for dishes by selecting "like," "super like," or "dislike."
We later realized that the "dislike" option could make some users feel uncomfortable or upset. Negative feedback about food, especially in a school setting, might discourage participation and create unnecessary tension.
To keep the experience positive and encouraging, we removed the "dislike" option.
Users can now only express their favorites by liking or super liking dishes. This approach focuses on celebrating what kids enjoy instead of highlighting dislikes.
New design
The Home Screen
This page is designed to be the main hub where users can easily access everything they need.
It includes:
➡️ A clear call-to-action card that encourages users to take part in the meal exchange
➡️ A status bar showing their current progress in the exchange
➡️ A “Today’s Menu” section that adds excitement and inspires participation
Everything is organized to guide the user smoothly through the experience while keeping them informed and engaged.
Posting a meal
We designed this feature with busy parents in mind, making it quick and easy to share meals.
➡️ Save Draft: Parents can start adding a meal and finish later. This helps them plan ahead without pressure.
➡️ Repost Meal: Instead of entering the same information again, users can simply select a previously shared meal and repost it with one tap.
This help save time and make the process smoother for parents who are juggling daily tasks.
Choosing a meal
To help parents find the best match for their child, the app offers smart guidance during meal selection.
➡️ Boosted Matching: Users can increase their chances of being matched with meals their child is likely to enjoy.
➡️ Lunchie Recommended Stamp: This label highlights dishes that align with the child’s past preferences and progress. It encourages parents to explore new options while still considering what their child likes.
This supports both comfort and curiosity, helping expand each child's taste in a thoughtful way.
Connections
The app includes a simple messaging feature to make meal exchanges more personal and organized.
➡️ When a user sends a Special Request ⭐, the receiving parent gets a notification 💖
➡️ Notifications appear as chat messages, making it easy to track all exchanges and requests
➡️ Parents can also view profiles and start conversations with others in the same class.
This creates a sense of community and makes coordination between families smoother.
Food Rating
At the end of the day, users receive a notification reminding them to rate the meal their child received.
They can ask their child about the experience and submit a quick rating through the app.
⚠️ The rating stays private. It won’t be shared with the other parent.
Instead, it’s used to track the child’s preferences and help improve future meal matches.
User Profile
The User Profile brings everything together in one place. It's also visible to other users in the same class.
➡️ Dishes: Shows a history of all meals the user has shared.
➡️ Favorites: Meals rated 4 or 5 stars are automatically saved here for easy reposting.
➡️ Children: If a parent has more than one child in the same school, they can easily switch between classes from the main menu. Each class has its own menu and history.
Parents can also access the Exchange History directly from the home screen to see what meals have been swapped before.
📈 As children continue to participate in exchanges, their food variety improves. This progress is tracked and can be viewed in their profile.
Child Progress
Parents receive a simple, visual report to track their child’s food journey over time.
➡️ The data visualization uses bubbles to show how often each cuisine is eaten. Larger bubbles mean higher frequency.
➡️ More bubbles indicate a more diverse diet.
➡️ New cuisines are highlighted in yellow, making it easy to spot recent additions.
➡️ The Statistics section is updated yearly, showing overall patterns and progress.
Based on this data, Lunchie recommends new cuisines that the child hasn’t tried yet or should eat more of, helping to gently expand their taste and cultural awareness.
Teacher Mode
Teachers use the app to manage and record all in-class meal exchanges.
➡️ Each class has its own group of students, exchange list, and history.
➡️ Teachers are responsible for marking completed exchanges in the app.
➡️ They can review all past exchanges they've facilitated by accessing the class records.
This mode helps keep the program organized and ensures that every meal exchange is properly tracked.
My Learnings ✨
This project, even though it was just a concept, really opened my eyes to the whole process of creating a digital product. My partner and I went above and beyond by conducting user research that exceeded the expectations of our class. It was during this process that I realized how much I enjoy engaging with people and understanding their thoughts, as it can have a significant impact on our product.
Speaking specifically about this project, I can confidently say that it greatly enhanced my skills in using Figma. I learned how to create and utilize components and styles, which has been a game-changer. I'm excited to apply this newfound knowledge and continue honing my skills in future projects. ⭐



















